|
作者:解螺旋.麦子 解螺旋原创 转载请注明来源:解螺旋,医生科研助手
HIV病毒如何在免疫系统捣乱?以前我们知道,当它进入人体后,选择性的侵犯带有CD4分子的细胞,主要有T4淋巴细胞、单核巨噬细胞、树突状细胞等。HIV会附着在CD4 细胞上,再进入CD4细胞并感染它。病毒会不断复制,CD4 细胞则被破坏殆尽,免疫系统不断制造新的免疫细胞进入不断被艾滋病毒感染的恶性循环。CD4是最重要的免疫细胞,感染者一旦失去了大量CD4细胞,整个免疫系统就会遭到致命的打击,对各种疾病的感染都失去抵抗力。即使HIV携带者感觉身体良好,没有任何症状,体内可能已经有亿万个CD4 细胞被破坏了。
上面说了这么多,中心思想无非一句话:HIV把CD4细胞杀死了。

现在问题来了,CD4细胞都是HIV杀死的吗?
HIV病毒在体内有两种传播途径:
Cell Report最近报道了一项颠覆性的发现,杀死T细胞引发艾滋病的并不是HIV病毒,真正致命的是已感染细胞对其它细胞的影响(cell-to-cell)。HIV病毒就像那只煽动翅膀的蝴蝶,触发了一系列的连锁反应,最终导致了免疫系统的全线崩盘。
这个研究发现,只有细胞-细胞传播才能启动真正的蝴蝶效应,使新感染的细胞自杀。文章作者表示:“淋巴组织中的CD4 T细胞是被其它细胞杀死的,是cell-to-cell的传播激活主要的细胞死亡通路(依赖于caspase-1),而不是游离的HIV病毒。换句话说,游离的HIV病毒就算数量很多,也无法触发先天免疫识别和细胞自杀,它只是建立了初始感染,而之后的细胞-细胞传播造成了大规模的CD4 T细胞死亡。”
实验验证过程:
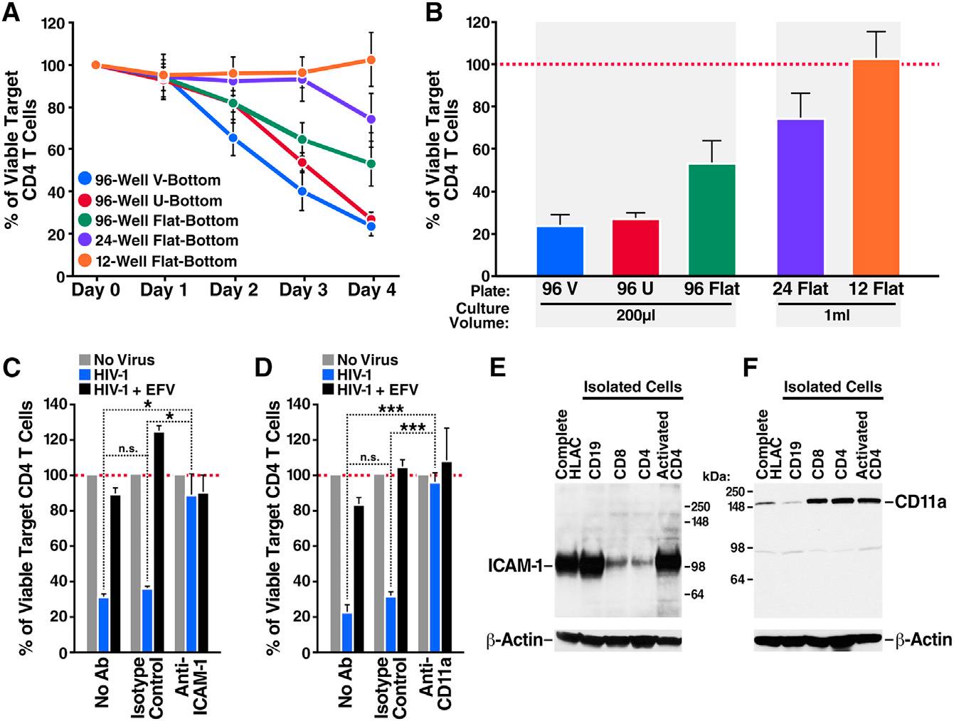
1. 游离的HIV-1病毒不会触发目标CD4 T淋巴细胞的死亡
 
2. CD4 T淋巴细胞的死亡需要有效感染HIV-1病毒的细胞之间的紧密相互接触:

3. 细胞-细胞间HIV-1的传播能够触发免疫系统的识别作用和CD4 T淋巴细胞依赖于caspase-1的死亡途径:

4. HIV-1的传播途径决定了细胞的死亡结局:

HIV-1颗粒可以在一小部分允许HIV复制的CD4 T细胞(约5%)中形成有效的感染以及触发后续caspase-3调控的细胞凋亡,接下来,通过caspase-1依赖的细胞死亡途径杀死不允许HIV复制的CD4 T细胞(95%或者更多)的过程需要细胞-细胞的接触。
作者表示,这项研究从根本上改变了我们对HIV造成大量细胞死亡的认识,淋巴组织中的游离病毒并不是重点,重点在于已经受到感染的细胞。据此,我们如果能够阻止细胞-细胞传播,将有望阻断死亡通路和艾滋病的发展。
参考文献: Cell-to-Cell Transmission of HIV-1 Is Required to Trigger Pyroptotic Death of Lymphoid-Tissue-Derived CD4 T Cells dx.doi.org/10.1016/j.celrep.2015.08.011
|